首页
home
走进乐动(中国)
About us
集团概况
组织架构
荣誉资质
集团大事记
新闻中心
news
集团要闻
通知公告
工作动态
子公司新闻
媒体聚焦
乐动在线注册
management
城乡基础设施建设板块
国有资产运营板块
投资融资板块
置业建材板块
党的建设
work
从严治党
党群之窗
廉洁乐动(中国)
企业文化
culture
加入我们
Join us
乐动(中国)
contact us
网站首页
走进乐动(中国)
集团概况
组织架构
荣誉资质
集团大事记
新闻中心
集团要闻
通知公告
工作动态
子公司新闻
媒体聚焦
企业风采
招聘公告
招投标公告
项目建设
乐动在线注册
城乡基础设施建设板块
国有资产运营板块
人文旅游版块
投资融资板块
置业建材板块
乡村振兴板块
党的建设
从严治党
党群之窗
廉洁乐动(中国)
企业文化
加入我们
乐动(中国)
通知公告
集团要闻
通知公告
工作动态
子公司新闻
媒体聚焦
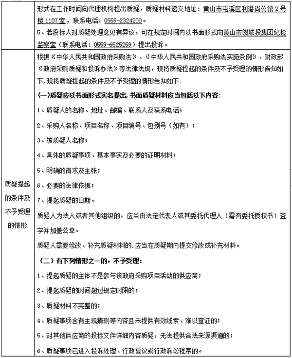
歙县建设工程质量检测有限公司扩项市政检测设备采购项目中标公告
2020-06-30
7376
信息来源: 乐动在线注册
[
小
中
大
]
返回列表
上一篇:
安徽黄山湖田山景区项目一期EPC工程跟踪审计服务采购项目成交结果公告
下一篇:
歙县陆壹零矿业有限公司门卫室及附属工程、办公楼、厨房、餐厅改造及附属工程 小型项目第一阶段比选公示
版权所有:乐动在线注册
皖ICP备19011087号
皖公网安备 34102102000232号
办公地址:黄山市歙县富丰新城商务服务中心17-18楼 办公电话:0559-6521166
友情链接
友情链接
OA办公软件
省政府
市政府
县政府
歙县文明网
乐动在线官网(中国)
|
星空平台
|
乐动在线注册
|
乐动注册
|
乐动官方网站/app/ios/安卓/在线/注册
|
乐动平台app官网
|
星空体育最新官网(China)官方网站
|
乐动游戏网(中国)安卓通用版
|
星空平台app
|